电子游戏麻将胡了app 400-883-1990
电子游戏麻将胡了app

资讯 电子游戏麻将胡了app

了解行业以及华进新闻资讯。

注意了!商标注册用商品和服务国际分类(尼斯分类)第十一版2021文本即将正式启用

发布于:

2020-12-30


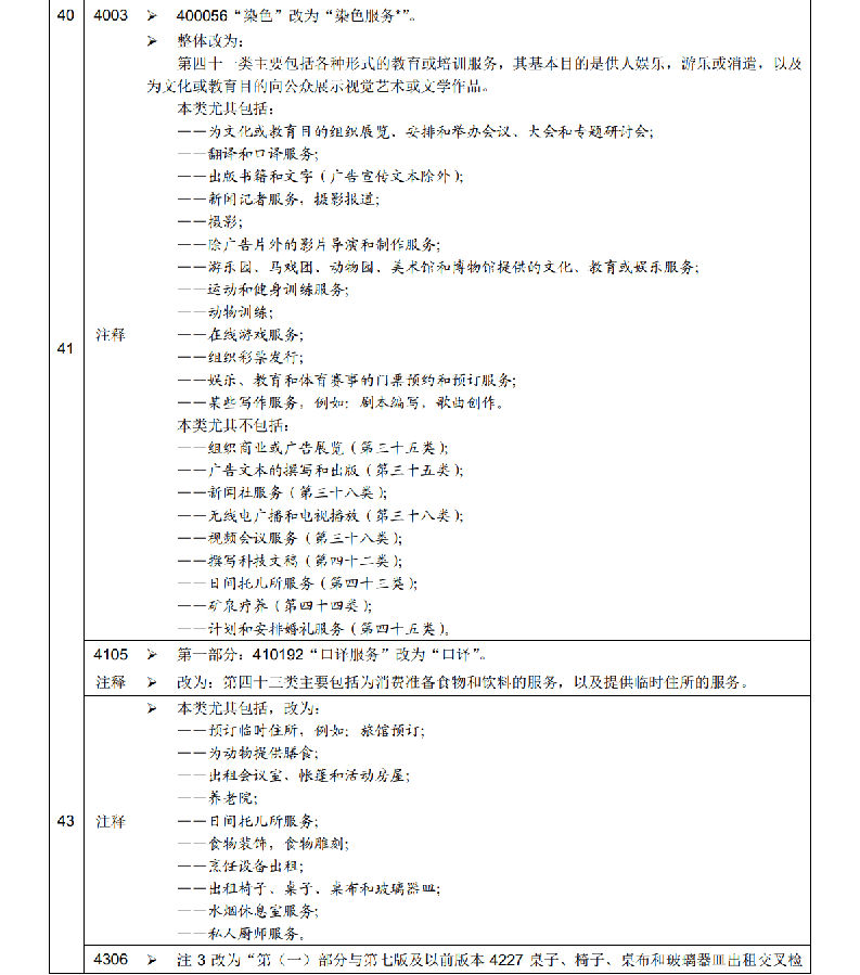
根据世界知识产权组织的要求,尼斯联盟各成员国将于2021年1月1日起正式使用《商标注册用商品和服务国际分类》(即尼斯分类)第十一版2021文本。


申请日为2021年1月1日及以后的商标注册申请,在进行商品服务项目分类时适用尼斯分类新版本,申请日在此之前的商标注册申请适用尼斯分类原版本。以尼斯分类为基础,我局对《类似商品和服务区分表》作了相应调整,现将尼斯分类与《类似商品和服务区分表》的修改内容一并予以公布。


附:

NCL11-2021 中文版和区分表修改内容.pdf


国家知识产权局商标局

2019年12月28日


附件内容:

来    源国家知识产权局商标局


电子游戏麻将胡了app

华进官方微信公众号

Copyright © 2021 电子游戏麻将胡了app.All Rights Reserved.粤ICP备12081038号